http://www.kadhoai.com.cn 2026-04-07 21:59:38 來源:機床網
展示3D高速加工新增功能
以色列Cimatron集團的子公司美國Gibbs公司,是GibbsCAM?軟件的開發者,主要生產用於數控機床編程的CAM軟件,今天宣布將參加2009年3月30日至4月2日在美國加利福利亞州洛杉磯的洛杉磯會議中心舉辦的WESTEC 2009展會,將在3268號展位上展示最新版本的GibbsCAM2009軟件。
“最新版本的GibbsCAM2009,增加了很多新功能,並全麵增強了GibbsCAM產品線功能,其中最重要的是高級3D高速加工功能的增強。” Gibbs公司創始人兼總裁Bill Gibbs說,“所有增加的功能都是為了讓界麵、交互性、編程、校驗和加工仿真等易學易用性更強,效率更高,即使是最複雜的機床配置,也可以縮短編程和校驗時間。”
車削模塊的功能大大增強,但GibbsCAM 2009版本最大的改進是SolidSurfacer?增加了多麵銑和高速加工的加工方法,能提供高質量的表麵處理,減少拋光或不用拋光處理。
高級3D高速加工(HSM)功能的增強
高級3D高速加工(HSM)加工方式可提供平滑進刀、退刀和切削操作,限定陡角或斜角,其它路徑選擇,刀架碰撞檢測以及切換刀路方式的選項,所有這些操作適用於刀軌的多重應用。

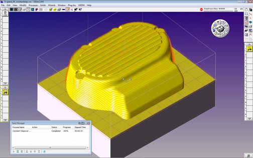
●恒定步距切削 –通過用戶指定的步距驅動程序,沿著零件的曲麵進行等距拆分,生成3D路徑,通過用戶控製步幅,從外到內,生成高質量的表麵光潔度。
●平麵切削 –zhegechengxukeyizidongshibiehejiagongpingmianquyu,conglingjianyigebufendaolingyigebufenshiyongzuiduanjulituidao,zaijinliangjianshaofeiqiexuecaozuodetongshiguibilingjiandetezheng。
●輪廓銑 –精加工和半精加工時,輪廓銑用電腦計算Z軸增量平均值,並能在各個階段生成刀路,自動提供從一個平麵到下一個平麵的平滑進刀、退刀完全切換。
●平行銑 –與恒定步距類似,但是單方向切削,這種方式可提供持續的平滑切削。其它高速加工(HSM)程序內也可以使用刀路圓角選項,使用戶在進行切削操作時達到最佳光潔度。
●相交銑 – 可自動識別零件曲麵的縫隙,並沿著這些縫隙生成刀路,符合零件的3D形狀。通過原始縫隙刀路而生成其它分支刀路,實現高質量的曲麵處理。
●自動中心檢測 – 對(dui)於(yu)加(jia)工(gong)中(zhong)心(xin),這(zhe)個(ge)程(cheng)序(xu)可(ke)以(yi)從(cong)外(wai)到(dao)內(nei)自(zi)動(dong)加(jia)工(gong),通(tong)常(chang)用(yong)順(shun)銑(xi)來(lai)保(bao)護(hu)內(nei)置(zhi)銑(xi)刀(dao)。當(dang)檢(jian)測(ce)到(dao)內(nei)腔(qiang)時(shi),刀(dao)路(lu)方(fang)向(xiang)從(cong)內(nei)而(er)外(wai)自(zi)動(dong)切(qie)換(huan),盡(jin)量(liang)減(jian)少(shao)使(shi)用(yong)等(deng)寬(kuan)切(qie)削(xue)或(huo)螺(luo)旋(xuan)斜(xie)進(jin)刀(dao)操(cao)作(zuo)。
●改進切槽 –與自動中心檢測類似,但專門為型腔模而設計,從中心向外運轉。在模型上計算Z軸增量平均值,然後生成每個階段的刀路,迅速清除大麵積的材料。
新車床的詳細特征 – zhexiechechuangtongguojiaqianggongjuguanlitigonggenggaodexiaolv,bingchongfenliyongzuixindegaokejiqiexuegongju,chexuegengyingdecailiao,jiagongchugengpinghuadequmian。tamenbaokuoxianjindejindaohetuidao、棒料進給率、增強非拉削操作、調整路徑、多路徑全麵粗加工、凹槽傾斜粗加工、串聯補正、沿輪廓切削、車螺紋進刀與攻絲刀具、拉槽工具偏差補償。
MTM同步管理器功能增強 –同步管理器與操作菜單的新增功能和新的操作管理器相結合,增強了軟件的靈活性,使多任務加工更加簡單、效率更高。
其它新增功能 –GibbsCAM 2009版本采用多種提高易用性和效率的功能,包括更加快速的刀路仿真,多角度預覽,模擬加工渲染內選擇快速瀏覽的熱鍵,Windows Vista和Solid Edge v20的最新認證,以及許多其它交互性和界麵特征。
如需了解更多關於GibbsCAM軟件和GibbsCAM 2009版本的新聞,或查找您所在地的經銷商,請登陸www.GibbsCAM.com查看。