AC31¿É±à³Ì¿ØÖÆÆ÷·½±ãÀ©Õ¹£¬±£Ö¤ÓëÆäËü×Ô¶¯»¯ÏµÍ³µÄ¼¯³É£¬Ö§³ÖÏÂÃæµÄͨѶ½Ó¿Ú£ºMODBUS®¡¢ASCII¡¢ARCNET®¡¢RCOM¡¢AF100¡¢Ethernet¡¢Profibus-DP¡¢DeviceNet¡¢CANopen¡£ABBÔÚÕâ¸öÁìÓòµÄ¿ª·¢ÊdzÖÐøµÄ¡£
ÊÀ½çÉϵÄÐí¶àÓû§¶¼Ê¹ÓÃAC31¿É±à³Ì¿ØÖÆÆ÷ϵͳÍê³ÉÁËÏ൱ÊýÁ¿µÄÓ¦Óã¬ÀýÈ磺
»úÆ÷¿ØÖÆ£º
ľµØ°åÉú²úÏß
µçÁ¦½Ó´¥Æ÷×°ÅäÏß
ÌմɲúÆ·Éú²úÏß
½ðÊô¹ÜµÀº¸½Ó£¬µÈµÈ¡£
¿ØÖư²×°ÏµÍ³£º
¸Û¿ÚÆðÖØÉ豸
ÎÛË®´¦Àí
»¬Ñ©µçÌÝ
·çÁ¦·¢µçϵͳ£¬µÈµÈ¡£
ϵͳ¹ÜÀí£º
ÆøºòÆøÏó¹ÜÀí
½¨ÖþÄÜÔ´¹ÜÀí
ËíµÀͨ·çÉ豸
Ò½ÁÆ»·¾³±¨¾¯ÏµÍ³
ÎÂÊҵĵƹâºÍͨ·ç¿ØÖÆ£¬µÈµÈ¡£
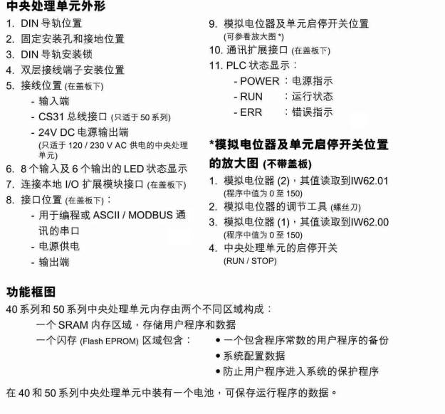
Ò»¸öABBµÄAC31ϵͳ×ÜÊǰüÀ¨Ò»¸öAC31ÖÐÑë´¦Àíµ¥Ôª¡£ÖÐÑë´¦Àíµ¥ÔªÓÐ3ÖÖÀàÐÍ£º
£ 40ϵÁÐÖÐÑë´¦Àíµ¥Ôª£¬´øÓÐÒ»¸ö±¾µØI/OÀ©Õ¹½Ó¿Ú£»
£ 50ϵÁÐÖÐÑë´¦Àíµ¥Ôª£¬´øÓÐÒ»¸ö±¾µØI/OÀ©Õ¹½Ó¿ÚºÍÒ»¸öÓÃÓÚÔ¶³ÌÀ©Õ¹µÄCS31×ÜÏß½Ó¿Ú£»
£ 90ϵÁÐÖÐÑë´¦Àíµ¥Ôª£¬´øÓÐÒ»¸öÓÃÓÚÔ¶³ÌÀ©Õ¹µÄCS31×ÜÏß½Ó¿Ú£»
ÿһ¸öÖÐÑë´¦Àíµ¥Ôª¶¼º¬ÓÐÒ»¶¨ÊýÁ¿µÄI/Oµã£¬ÓÐʱºò»¹º¬ÓÐÄ£ÄâÁ¿µÄI/Oµã¡£ËüÊÇ¿ÉÄܵģ¬ÒÀ¿¿ÖÐÑë´¦Àíµ¥Ôª£¬Í¨¹ýÖ±½ÓÁ¬½Óµ½ÖÐÑë´¦Àíµ¥Ôª»òͨ¹ýCS31Ë«½ÊÏßµÄÔ¶³ÌÀ©Õ¹Ä£¿éÔö¼ÓI/O±¾µØÀ©Õ¹Ä£¿éÀ´Ôö¼ÓI/OµãµÄÊýÁ¿¡£

90ÌØµã
*480 kB Óû§´æ´¢Æ÷RAMºÍFlash-EPROM
*CPUÔËÐÐËÙ¶È£º0.3 ms/kB 65% λºÍ35%×Ö´¦Àí
*¸ßËÙ¼ÆÊý¹¦ÄÜ(max.50kHz)
*¾ßÓиßÐÔÄܵĶàÈÎÎñ¹Ì¼þ
*¶àÖÖÏÖ³¡×ÜÏß½Ó¿Ú¿ÉÑ¡£¬ÈçEthernet/ARCNETÍøÂç
*2 ´®ÐнӿÚ, ¿ÉÉèÖÃΪMODBUS
*ϵͳ×ÜÏßCS31
n¿ÉÒÆ¶¯ÉÁ´æ¿¨ÓÃÓÚÓû§³ÌÐò°²×°ºÍÊý¾Ý´æ´¢(Ñ¡¼þ)
*ͨ¹ýOPCÖ±½ÓÓëOperate IT (SCADA)½øÐÐͨѶ
*¿ÉÒÔÂú×ã¸ßËÙ¿ØÖÆÒªÇó
*4 MB ´æ´¢¿¨(Smart Media Card)ÓÃÓÚÓû§Êý¾Ý
*ÍøÂç, I/OºÍϵͳ×ÜÏß¼¯³É-½ô´Õϵͳ
*±à³Ì¹¤¾ß·ûºÏIEC 61131-3
*1 MBÓû§´æ´¢RAMºÍFlash-EPROM
*0.07 ms/kB 65% bitºÍ35% ×Ö´¦Àí
*¾ßÓиßÐÔÄܵĶàÈÎÎñ¹Ì¼þ
*¿ÉÒÆ¶¯ÉÁ´æ¿¨ÓÃÓÚÓû§³ÌÐò°²×°ºÍÊý¾Ý´æ´¢(Ñ¡¼þ)
*ͨ¹ýOPCÖ±½ÓÓëOperate IT (SCADA)½øÐÐͨѶ
*ͨ¹ýInternet(web·þÎñÆ÷ºÍOPC)½øÐÐÊý¾Ý´«Êä
*¼¯³ÉARCNET
*2 ´®ÐнӿÚ, Ò²¿ÉÉèÖÃΪMODBUS½Ó¿Ú
*¼¯³É CS31×ÜÏß
*24 ¿ª¹ØÁ¿ÊäÈë, 24 VDC, µçÆø¸ôÀë, ÆäÖÐ2¸ö¿ÉÉèÖÃΪ¸ßËÙ¼ÆÊýÆ÷(7ÖÖģʽ)
*16 ¿ª¹ØÁ¿Êä³ö, 24 VDC-0.5 A, µçÆø¸ôÀë, ¶Ì·±£»¤.
*8 ¿ÉÉèÖÿª¹ØÁ¿ÊäÈë/Êä³ö
*8 Ä£ÄâÁ¿ÊäÈë,µçÁ÷,µçѹ,ζÈ,Ò²¿ÉÓÃ×÷¿ª¹ØÁ¿ÊäÈë
*4 Ä£ÄâÁ¿Êä³ö,µçÁ÷,µçѹ