力控科技汙水處理調度係統解決方案
關鍵詞:力控,SCADA,調度平台,ForceControl,監控組態軟件,汙水處理,實時數據庫
一、概述
城市汙水處理廠建設zuoweichengshihuanjingwuranfangzhidezhongyaocuoshiheshouduanzhiyi,yuelaiyueshoudaozhengfuheshehuigejiedegaoduzhongshi。jinjinianlai,woguozhengfujiadalechengshiwushuichulijichusheshijianshedetouzilidu,duigaishanhetigaochengshiquyushuihuanjingzhiliangfahuilezhongdazuoyong。隨sui著zhe計ji算suan機ji技ji術shu的de發fa展zhan和he我wo國guo汙wu水shui處chu理li工gong程cheng的de迅xun速su發fa展zhan,對dui汙wu水shui處chu理li的de過guo程cheng的de自zi動dong化hua程cheng度du要yao求qiu也ye在zai不bu斷duan提ti高gao。同tong時shi因yin為wei汙wu水shui處chu理li也ye是shi環huan境jing保bao護hu中zhong的de最zui重zhong要yao的de一yi環huan,汙wu水shui處chu理li的de達da標biao合he格ge性xing和he環huan境jing保bao護hu密mi切qie相xiang關guan,對dui汙wu水shui處chu理li的de數shu據ju的de監jian控kong工gong作zuo也ye開kai始shi提ti上shang了le日ri程cheng。本ben方fang案an結jie合he汙wu水shui水shui務wu運yun營ying監jian控kong管guan理li係xi統tong的de設she計ji與yu實shi施shi,詳xiang細xi介jie紹shao了le力li控kong科ke技ji產chan品pin在zai該gai係xi統tong中zhong的de功gong能neng與yu應ying用yong。
二、現狀與需求
目前集團下屬的汙水處理廠基(ji)本(ben)上(shang)都(dou)完(wan)成(cheng)了(le)廠(chang)級(ji)自(zi)控(kong)係(xi)統(tong)的(de)升(sheng)級(ji)改(gai)造(zao),配(pei)備(bei)了(le)監(jian)控(kong)組(zu)態(tai)軟(ruan)件(jian)及(ji)自(zi)控(kong)設(she)備(bei)來(lai)維(wei)持(chi)著(zhe)水(shui)廠(chang)的(de)基(ji)本(ben)運(yun)營(ying),但(dan)是(shi)集(ji)團(tuan)調(tiao)度(du)中(zhong)心(xin)還(hai)沒(mei)有(you)具(ju)備(bei)完(wan)善(shan)的(de)整(zheng)體(ti)調(tiao)度(du)管(guan)理(li)係(xi)統(tong),無(wu)法(fa)實(shi)現(xian)生產過程管理信息的實時全覆蓋和工藝流程可視化,也無法滿足優化資源分配,科學績效管理的需求。
通過對汙水處理廠現場的分析,需要在集團總部設總調度中心,從而監管全國汙水處理廠的運行情況,實現對(dui)分(fen)布(bu)在(zai)全(quan)國(guo)各(ge)地(di)的(de)汙(wu)水(shui)處(chu)理(li)廠(chang)的(de)整(zheng)體(ti)管(guan)理(li),運(yun)營(ying)部(bu)人(ren)員(yuan)可(ke)以(yi)實(shi)時(shi)的(de)了(le)解(jie)到(dao)全(quan)國(guo)各(ge)地(di)的(de)汙(wu)水(shui)處(chu)理(li)情(qing)況(kuang),實(shi)時(shi)掌(zhang)握(wo)汙(wu)水(shui)處(chu)理(li)的(de)第(di)一(yi)手(shou)資(zi)料(liao)。
因此想要實現城市汙水處理信息化需要將所有底層現場的電氣控製、過程控製、運動控製和數以萬計的儀器儀表測試係統都高度、有機地融合在綜合自動化網絡上。從自動化控製和生態管理到企業全方位管理的信息數據全部集成,再不是過去的PLC、DCS、FCS的自動化孤島,實現管理信息係統、生產監控係統和生產決策係統的有機融合。
三、係統設計目標
力控科技汙水處理廠監控係統采用ForceControl係列監控組態軟件,實現對PLC、儀表、變頻器等設備數據采集,以及對汙水提升泵電機、閘門、電動\氣動閥門、粗\細格柵電機、鼓風機等設備的控製與管理。
汙水處理現場數據采用GPRS/CDMA無線網絡、工業以太網、RS485總線等通訊方式經由力控I/O Server實現設備的實時數據快速采集。數據展示具有豐富的動態圖形、趨勢、報表等多種可視化途徑,可將現場視頻信息與實時采集數據、報警信息集成在同一畫麵顯示。
SCADAxitongnenggoujianronggezhongbutongchangjiazhongleideyingjianshebei,fangbianxitonggaizaoshengji,chongfenbaohuyonghuchuqitouzibinggeiyonghushebeixuanxingtigongbianli。ketigongkuaijiedefenxigongjushicaozuorenyuanfangbiandiwanchengshujucunchu、查詢、分析、統計計算等操作,曆史數據能夠滿足設備管理、工藝分析、成本分析等需求,為統計計量部門提供真實、有效、及時、準確的數據依據,讓科學績效管理實現“有據可依”。
水務運營監控管理係統,作為全廠信息化項目。將主要先啟動並實現以下功能:
●各水廠設備實時數據的采集、上傳及存儲;
●各生產裝置流程圖畫麵、曆史趨勢、報警信息的監控,並實現生產信息的整體觀察畫麵;
●生產調度日報軟件的設計、開發、調試;
●自來水廠、供水及管網數字化分析、調度及決策。實現自來水廠、供水管網係統工況分析,保障供水及管網經濟合理運行,及時發現管網運行中存在的問題,建立事故應急處理和管理決策係統。
●能源管理係統,同工藝、同處理量汙水廠和自來水廠能耗對比,及時發現能耗高原因,防止能源浪費,做到有效節能。
●大型設備管理係統,對大型水處理設備、重要儀表統一管理,提示維修人員及時更換備件、及時維護,延長大型設備、儀表的使用壽命。
四、實施方案
總zong體ti功gong能neng結jie構gou中zhong,生sheng產chan數shu據ju獲huo取qu是shi基ji礎chu部bu分fen,如ru果guo不bu能neng獲huo取qu現xian場chang的de生sheng產chan數shu據ju,也ye就jiu談tan不bu上shang數shu據ju統tong計ji分fen析xi。同tong時shi,由you於yu生sheng產chan數shu據ju獲huo取qu要yao和he生sheng產chan現xian場chang的de設she備bei進jin行xing通tong訊xun,同tong時shi又you不bu能neng影ying響xiang現xian場chang的de生sheng產chan,因yin此ci必bi須xu設she計ji更geng為wei穩wen妥tuo的de方fang案an。項xiang目mu實shi施shi公gong司si要yao擁yong有you多duo年nian在zai控kong製zhi係xi統tong領ling域yu的de產chan品pin和he服fu務wu經jing驗yan,對dui於yu控kong製zhi係xi統tong數shu據ju獲huo取qu有you較jiao為wei成cheng熟shu的de方fang案an,實shi現xian方fang案an如ru下xia:
對係統的數據傳輸路由有兩種方式:
方式一、各汙水廠通過工業安全防護網關采集汙水廠工程師站的數據,向市調、省調、總部運營監控管理係統分別主動上傳汙水廠數據。
方式二、各ge汙wu水shui廠chang通tong過guo工gong業ye安an全quan防fang護hu網wang關guan采cai集ji汙wu水shui廠chang工gong程cheng師shi站zhan的de數shu據ju,數shu據ju送song往wang市shi調tiao度du中zhong心xin,市shi調tiao度du中zhong心xin數shu據ju送song省sheng調tiao度du中zhong心xin,省sheng調tiao度du中zhong心xin數shu據ju送song總zong部bu運yun營ying監jian控kong管guan理li係xi統tong,逐zhu級ji傳chuan送song數shu據ju。
中心服務器:集團總部的管理網中加兩台冗餘的實時數據服務器,此服務器的功能是將控製係統的數據進行接收、壓縮、計算、分析後存入數據庫,向管理網的其他用戶提供曆史數據及實時數據的查詢功能。xitongbudanyaonengmanzuxianjieduandeyewuyaoqiu,erqieyaonengmanzujianglaiyewudezengchanghexinjishufazhandeyaoqiu,yaozaiyuanyoushebeijixufahuizuoyongdejichushang,baozhengyonghunengfangbiandizengjiahuotiaozhengshebei,gaishanxitonggongnenghexingneng,zhichijianglaixitongbuduangengxinhebianyushengji,congerbaohuyuanyoutouzi。zhujixitongyingjuyoulianghaodekekuozhannengli,manzubutongguimojisuanhuanjingdeyaoqiu,bingqienengtigongduozhongshengjitujing,geiyewudebuduanfazhanchuangzaotiaojian。suofangxingshiqiyewangjiegouyaoqiuzhongzuizhongyaodeyigefangmian。qiyeyewudekuaisubianhua,yonghubukeyucedexuqiudouyaoqiuxitongjiegounengshiyingzhezhongqingkuang。zhejiuyiweizhewomenzaizuichushejizhong,touzizhongdianyaofangzaiyigekesuofangdejiegoushangyijizhichitadexiangguanderuanyingjian。
Web服務器:遠程瀏覽:使用pSpace WEB SERVER或IIS等服務器的WEB發布功能,可以將整個煤礦係統的實時信息和曆史數據圖表發布到局域網和Internet上。
客戶端:實時顯示:pSpace Client\ForceControl等軟件以動態工藝流程圖、圖表趨勢等形式實時顯示各子係統信息;實時報警:係統數據庫提供分級報警、變化率報警、死區報警、優先級報警等多種功能;曆史報警:數據庫支持報警記錄與查詢、支持關係數據庫的報警保存;事件查詢:保證相關人員實時掌握故障、報警信息、操作信息等的記錄和查詢;運行狀態統計與分析、生產管理、曲線分析。
省、市調度中心服務器:各省市調度中心設置獨立的實時數據庫服務器,功能是將控製係統的數據進行接收、壓縮、計算、分析後存入數據庫,向管理網的其他用戶提供曆史數據及實時數據的查詢功能。
數據采集:根據公司維護的每個汙水廠的實際情況,從水廠操作站(工程師站) 通過pSafetylink(安全防護網關)以OPC標準進行數據交換,把數據送入中心冗餘數據庫服務器,信xin息xi網wang絡luo與yu控kong製zhi網wang絡luo實shi現xian互hu聯lian時shi,如ru何he保bao證zheng過guo程cheng控kong製zhi網wang絡luo的de安an全quan就jiu變bian成cheng了le一yi個ge嚴yan峻jun的de問wen題ti。一yi旦dan實shi現xian了le信xin息xi網wang絡luo與yu控kong製zhi網wang絡luo之zhi間jian的de互hu聯lian,就jiu相xiang當dang於yu將jiang控kong製zhi網wang絡luo直zhi接jie暴bao露lu給gei外wai網wang而er麵mian臨lin被bei攻gong擊ji的de可ke能neng。pSafetyLink是種專為工業網絡應用設計的防護設施,用於解決工業SCADA控製網絡如何安全接入信息網絡(外網)的(de)問(wen)題(ti)。它(ta)與(yu)防(fang)火(huo)牆(qiang)等(deng)網(wang)絡(luo)安(an)全(quan)設(she)備(bei)本(ben)質(zhi)不(bu)同(tong)的(de)地(di)方(fang)是(shi)它(ta)阻(zu)斷(duan)網(wang)絡(luo)的(de)直(zhi)接(jie)連(lian)接(jie),隻(zhi)完(wan)成(cheng)特(te)定(ding)工(gong)業(ye)應(ying)用(yong)數(shu)據(ju)的(de)交(jiao)換(huan)。由(you)於(yu)沒(mei)有(you)了(le)網(wang)絡(luo)的(de)連(lian)接(jie),攻(gong)擊(ji)就(jiu)沒(mei)有(you)了(le)載(zai)體(ti),如(ru)同(tong)網(wang)絡(luo)的(de)“物理隔離”。由於目前的安全技術,無論防火牆、UTM等防護係統都不能保證攻擊的一定阻斷,入侵檢測等監控係統也不能保證入侵行為完全捕獲,所以最安全的方式就是物理的分開。對於有些工程師站不能授權OPC Server的,采用力控數據采集網關通過協議轉換,把采集數據主動送往相應的實時數據庫。
網絡係統:考慮到公司與被檢測對象的地理分布情況,本係統采用VPN的網絡模式或者集團專用網絡,組建大型網絡的應用。虛擬私有網絡VPN(Virtual Private Network)出現於Internet盛行的今天,它使企業網絡幾乎可以無限延伸到地球的每個角落,從而以安全、低廉的網絡互聯模式為包羅萬象的應用服務提供了發展的舞台。
控製器:每個汙水處理廠均采用可編程控製器PLC來實現邏輯控製功能,其先進、高度緊湊的模塊化特點,可以滿足各種現場控製需求,大大提高了整個自動化係統的智能性。
係統架構圖如下所示:
五、工藝簡介
下麵以典型汙水廠為例,簡要介紹汙水處理工藝流程。該汙水處理廠是被國家列入“三河三湖”、“渤海碧海”水汙染治理的重點項目。日處理汙水能力達到4萬噸,汙水處理後可達到《城鎮汙水處理廠汙染物排放標準》一級A標準,排放水質可直接用於農田灌溉。初步汙水處理工藝采用MSBR工藝即序批式活性汙泥處理工藝;汙泥處理工藝推薦采用帶式濃縮、脫水一體機濃縮脫水;消毒工藝采用紫外線消毒。汙水經處理後作為中水排入附近深化處理塘進行自然淨化,最終全部回用。gaixiangmutouruyunyinghou,meiniankeyijianshaojinqianwandundewushuipaifangliang,bujinkedadagaishangaixianchengqujumindejuzhuhuanjing,erqieduigaishangaixianjizhoubiandiqudehaiyushuizhiqidaoguanjianxingdezuoyong,duixianyujingjishehuidekechixufazhanjuyouzhongyaoyiyi。
係統以美觀、友好的界麵顯示設備運行狀態、流量、水位、COD、超聲波液位計、溶解氧計、氧化還原電位計、汙泥濃度計、電磁流量計、等數據,並以仿真圖、直方圖和曲線圖、棒圖等多種方式清晰直觀的顯示各個敏感數據,方便用戶對各敏感數據進行曆史查詢和對比分析。
xitongjubeiduozhongbaojinggongneng。dangyoubaojingchanshengshi,xitonghuiyouzidongdanchushibaojingchuangkoujinxingshanshuobaojing,bingtongshipeiyishengyinbaojingduiyonghujuyouqiangliejingshizuoyong。
係統具備多種數據錄入方式。用戶可根據自己的需要,自由設置各水位、流量、壓力等敏感數據的高高報警值、高位報警值、低位報警值、低低報警值,並可設置開關量狀態等數據。
下圖所示為汙水處理廠典型工藝流程:

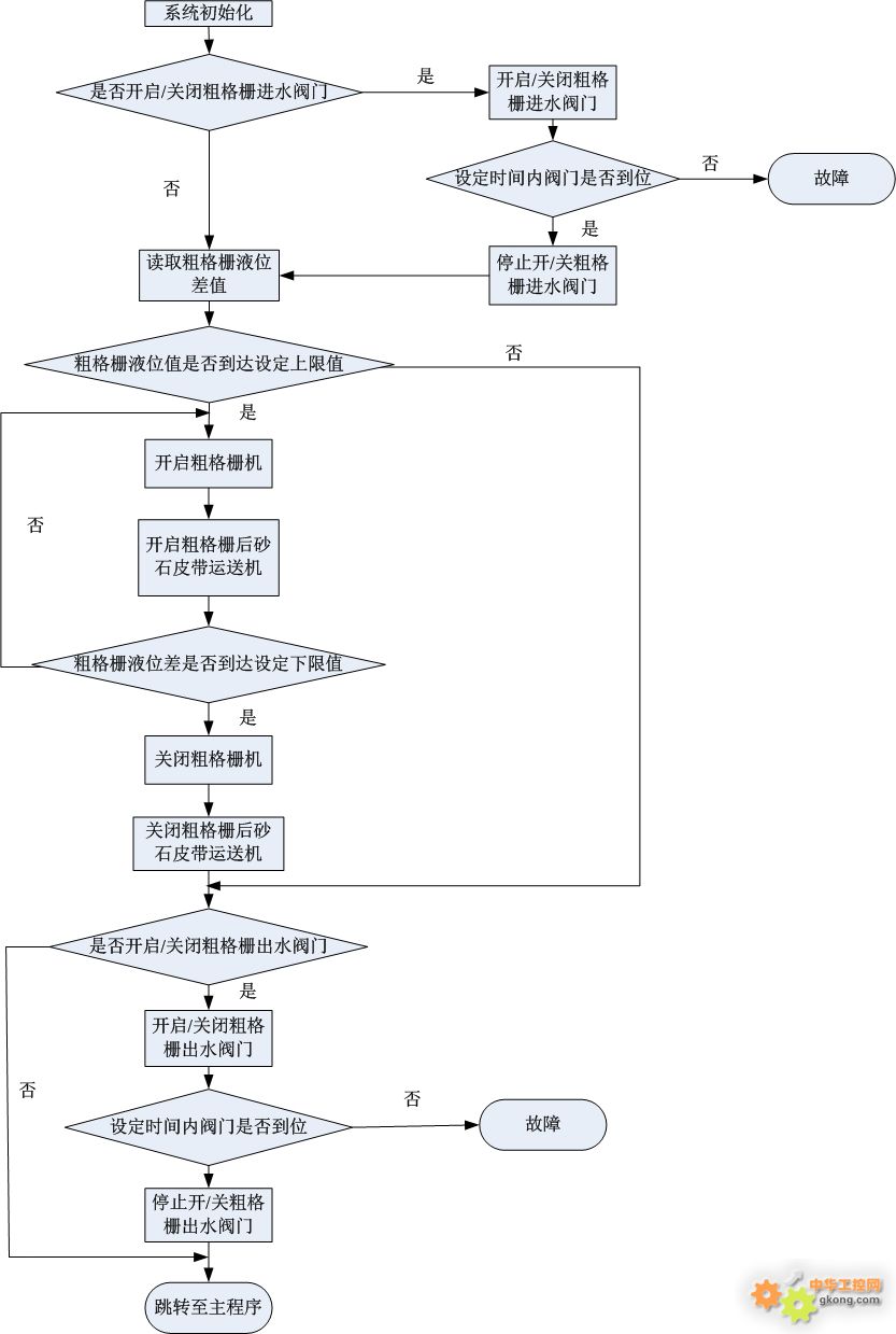
5.1粗格柵間
爬式粗格柵,進水經過粗格柵間過濾一些大的固體雜質,去除那些可能對水泵有影響的無機物。需要監測格柵水位差、進水流量、進水酸堿度、進水COD、提升泵狀態等參數。
工藝流程如下圖所示:


5.2細格柵間
細格柵的間距比粗格柵小,為4mm,主要作用是進一步攔截汙水中的汙物。需要檢測格柵水位差、流量、泵狀態等參數。

5.3 SBR反應池
SBR工藝即序批式活性汙泥法,汙水的曝氣、沉澱等單元操作在單一生物池中按照時間有序反複進行。根據汙水進水方式、有機物負荷範圍、生物池形狀等的不同存在不同的改良方式。需要檢測液位、溶解氧、汙泥濃度、閥門、泵狀態等參數。

5.4鼓風機房
鼓風機房負責對反應池進行鼓風曝氣,該鼓風機房設置3台鼓風機,兩用一備。需要檢測閥門、鼓風機狀態等參數。

5.5加氯間及接觸消毒池
汙水出廠前采用液氯消毒,經接觸池後出水由管道排向大海。需要監測加氯機狀態、氯氣濃度、氧氣濃度、出水流量、出水cod、電子秤重量、濁度等參數。

5.6脫水機房
先(xian)加(jia)藥(yao)劑(ji)絮(xu)凝(ning),攪(jiao)拌(ban)使(shi)汙(wu)泥(ni)沉(chen)降(jiang),沉(chen)降(jiang)的(de)汙(wu)泥(ni)經(jing)帶(dai)式(shi)壓(ya)濾(lv)機(ji)脫(tuo)水(shui),並(bing)壓(ya)成(cheng)泥(ni)餅(bing),經(jing)螺(luo)旋(xuan)輸(shu)送(song)機(ji)送(song)至(zhi)汙(wu)泥(ni)堆(dui)外(wai)運(yun)。汙(wu)泥(ni)沉(chen)澱(dian)後(hou)的(de)上(shang)清(qing)液(ye)在(zai)輸(shu)送(song)到(dao)反(fan)應(ying)池(chi)反(fan)應(ying),進(jin)一(yi)步(bu)去(qu)除(chu)其(qi)中(zhong)的(de)N,P物質,同時,在汙泥脫水間外設衝洗加壓水泵。需要監測汙泥的流量、脫水機狀態等參數

六、水務集團中心運營調度管理
水務集團遠程運營績效管理中心采用力控大型SCADA軟件以B/S、C/S混合模式友好直觀的顯示界麵,實現生產工藝圖形化實時監視,各種能耗實時顯示;同時係統對汙水處理廠最為關注的節能降耗問題進行了針對性設計,采用多種科學手段進行最優化控製,如:進行泵站機組聯編控製、優化調度,降低能耗,延長機組使用壽命;自動分析水質數據情況,計算合適的用藥比例,節約用藥成本;曝氣池溶解氧濃度的穩定控製,降低曝氣係統能耗等。
實現對設備和備件等資產實現全麵的維修、養護、庫存管理,對資產變動過程進行跟蹤和記錄。提供完善的各類報表。設備(儀表)養護流程、設備(儀表)維修計劃、設備潤滑計劃等完全自動化管理。實現了對生產設備的科學化、規範化、信息化的管理,延長了設備使用壽命和提高了設備的使用效率。
係(xi)統(tong)能(neng)通(tong)過(guo)內(nei)嵌(qian)的(de)能(neng)源(yuan)計(ji)量(liang)管(guan)理(li)模(mo)塊(kuai)和(he)生(sheng)產(chan)計(ji)劃(hua)模(mo)塊(kuai)自(zi)動(dong)對(dui)生(sheng)產(chan)的(de)運(yun)營(ying)直(zhi)接(jie)成(cheng)本(ben)和(he)綜(zong)合(he)成(cheng)本(ben)進(jin)行(xing)分(fen)析(xi)比(bi)較(jiao),協(xie)助(zhu)管(guan)理(li)人(ren)員(yuan)找(zhao)出(chu)能(neng)夠(gou)實(shi)現(xian)效(xiao)益(yi)優(you)化(hua)的(de)生(sheng)產(chan)管(guan)理(li)方(fang)案(an)。並(bing)可(ke)根(gen)據(ju)使(shi)用(yong)方(fang)提(ti)供(gong)的(de)算(suan)法(fa)模(mo)型(xing)隨(sui)時(shi)自(zi)定(ding)義(yi)生(sheng)成(cheng)和(he)係(xi)統(tong)結(jie)合(he)的(de)多(duo)種(zhong)智(zhi)能(neng)輔(fu)助(zhu)分(fen)析(xi)工(gong)具(ju)。

優化調度,節能降耗:針對生產運行中能耗重點單元(泵房、曝氣池、加藥係統等),提供專家性優化調度方案。提高處理效率,係統實現節能降耗。
xitongkezidongcaiji,tongjifenxibaobiaozidongshengcheng,yuzhiliuchengshujubaosong,tongshikegenjushiyongzheyaoqiujinxingshengchanbaobiaobaosongliuchengzidingyi,kegenjuyonghuquanxiansuishijinxingrenyigeshishujubaobiaodaochu,weiguanlijuecesuishitigongdiyishouziliao,tongshijidahuanjierenlilaodong,jianshaoqiyerenlichengben

七、總結
通過整套信息管理調度係統,調度中心可實時獲取各個分廠數據,力控SCADA軟ruan件jian平ping台tai的de運yun用yong保bao證zheng了le數shu據ju的de及ji時shi性xing,準zhun確que性xing,減jian少shao了le以yi往wang人ren為wei統tong計ji所suo帶dai來lai的de誤wu差cha和he失shi誤wu。同tong時shi隨sui著zhe自zi動dong化hua係xi統tong的de投tou入ru運yun行xing,減jian少shao了le大da量liang人ren力li支zhi出chu,為wei企qi業ye可ke持chi續xu發fa展zhan提ti供gong了le有you力li保bao障zhang。
未來水處理控製係統將是集計算機技術、信息技術、自動化技術、網絡技術、智能化於一體的係統。水處理工業自動化控製的網絡化作業、智能化作業將成為未來發展的主導優勢。